《外商投資電信企業管理規定》關于增值電信業務外資持股介紹
一、《外商投資電信企業管理規定》概述
2022年4月7日,國務院發布《關于修改和廢止部分行政法規的決定》(“《決定》”),修改了14部行政法規的部分條款,并廢止了6部行政法規。其中,《決定》對于《外商投資電信企業管理規定》(“《管理規定》”)有較大幅度的修改,修改后的《管理規定》整體篇幅從原來的二十三條精簡為十七條,修改內容不僅體現了電信監管和外商投資領域自上次修訂以來的改革措施,也進一步取消了對外方投資者的相關條件要求,新《管理規定》將于2022年5月1日生效。

二、增值電信業務外資持股介紹
本次修改前,《管理規定》第六條規定:“經營基礎電信業務(無線尋呼業務除外)的外商投資電信企業的外方投資者在企業中的出資比例,最終不得超過49%。經營增值電信業務(包括基礎電信業務中的無線尋呼業務)的外商投資電信企業的外方投資者在企業中的出資比例,最終不得超過50%。外商投資電信企業的中方投資者和外方投資者在不同時期的出資比例,由國務院工業和信息化主管部門按照有關規定確定。”《決定》在第六條第一款、第二款分別加入了“國家另有規定的除外”這一例外規定,并刪除了第三款。新加入的例外規定為我國進一步放寬和取消對有關電信業務領域外資企業中外資比例的限制措施提供了法律基礎。事實上,我國近年來已采取試點突破、點面結合等方式,逐步放寬和取消了部分外資比例限制措施。
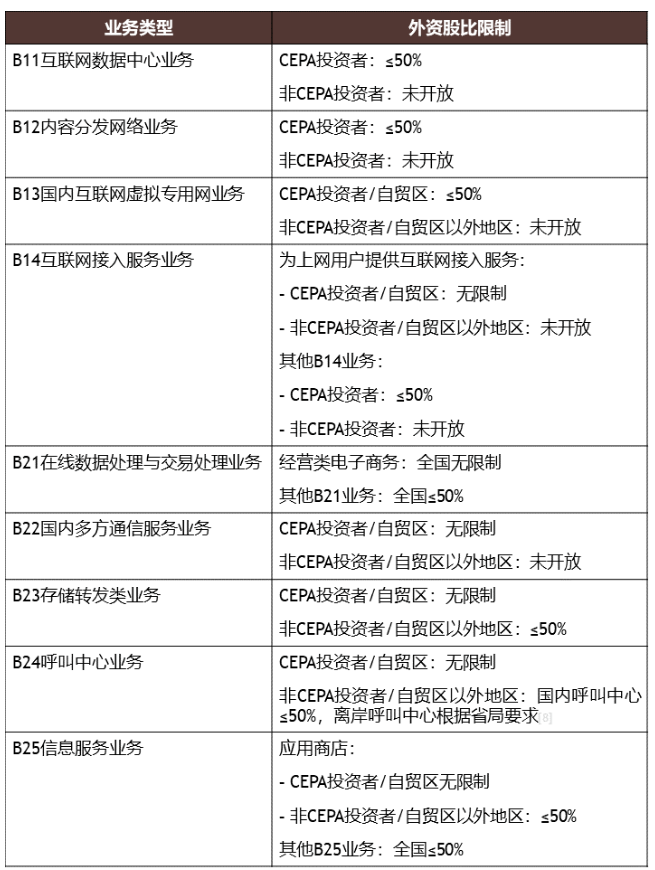
一方面,工信部在上海自貿區先行試驗放開部分業務的外資股比限制,并隨后將試點經驗推廣到全國/經國務院批準的所有自由貿易試驗區。另一方面,為落實《〈內地與香港關于建立更緊密經貿關系的安排〉服務貿易協議》和《〈內地與澳門關于建立更緊密經貿關系的安排〉服務貿易協議》有關電信領域新增開放措施,工信部對港澳服務提供者(下稱“CEPA投資者”)作出了特殊安排。目前各類增值電信業務適用的外資股比限制總結如下:

在前述放寬外資比例限制措施的基礎上,《決定》在《管理規定》第六條新增例外規定,不僅在法規層面確認了之前的政策措施,也為將來主管部門在外商投資電信領域進一步深化改革開放提供了空間。
了解外資資質代辦價格、最新政策、辦理要求、準備材料等內容,點擊文章尾部或右側“在線客服”為您提供專人一對一服務。
以上就是今天全部內容,關于《外商投資電信企業管理規定》關于增值電信業務外資持股介紹文章,如果您需要辦理edi許可證、增值電信業務許可證資質或者想更多咨詢問題,請聯系大通天成在線客服。也可以撥打我們的電話13391522356。
-
25年北京承裝(修、試)電力設施許可證政策變化、申請條件要求
-
陜西軟件行業等保備案申請條件、材料、流程及注意事項(初學者指南)
-
25年遼寧無人機航拍申請無人機經營許可證指南:流程、條件、材料全解析
-
遼寧全網CDN許可證申請指南,2025年辦理條件流程條件及注意事項
-
上海在線交易平臺申請ICP許可證初學者指南,辦理條件、材料、流程
-
25年承裝(修、試)電力設施許可證新辦等級、條件要求詳解
-
浙江高新企業技術認定辦理攻略,申請條件 材料 流程 政策指引
-
山西線上圖書申請出版物經營許可證,25年電商辦理條件+材料攻略
-
2025年甘肅招聘APP申請人力資源許可證,辦理條件+材料+流程+政策依據
-
廣西在線交易平臺申請ICP許可證,如何準備材料條件政策指引
-
承裝(修、試)電力設施許可證25年三大改變,如何快速申請,避坑指南
-
上海專精特新申請指南,流程 條件 材料及政策指引
-
26年天津高新技術企業認定指南,基礎條件+材料+政策要求
-
上海音樂網絡文化經營許可證如何辦理?申請條件+材料+流程指引
-
北京外企增值電信業務經營許可證辦理全攻略(2025版)朝陽/海淀/順義要求及材料
-
湖北第一類增值電信業務經營許可證辦理全攻略,材料條件清單
-
2025吉林增值電信業務經營許可證申辦:全流程+8樣材料清單,企業必看
-
增值電信業務經營許可證需要什么材料?
-
未取得增值電信業務許可證有什么處罰?被罰62萬元?
-
25年深圳外資增值電信業務試點政策及辦理指引
-
工信部:向首批13家外資企業發放經營試點批復
-
2025年增值電信業務經營許可證續期指引
-
小米應用商店更新公告,增值電信業務經營許可證ICP證辦理
-
電信增值業務經營許可證是什么?
-
電信增值業務經營許可證怎么辦
-
騰訊廣告商投放開戶,軟件工具企業具備資質要求
-
濟南增值電信業務經營許可證如何辦理,官網分享(https://sdca.miit.gov.cn)
-
增值電信業務經營許可證百科?概念及如何辦理?
